






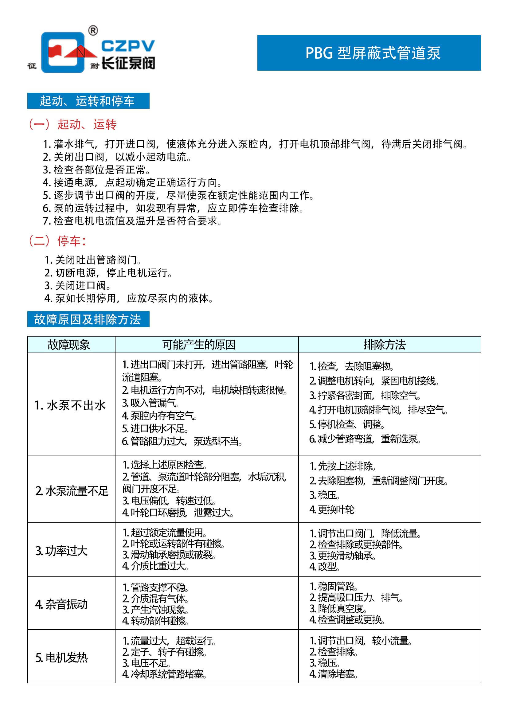
PBG型屏蔽式管道離心循環(huán)水泵參數
| 型號 | 流量Q |
揚程H (m) |
效率η (%) |
轉速n (r/min) |
電機功率 (kw) |
必需汽蝕余量 (m) |
|
| (m3/h) | (L/s) | ||||||
| PBG40-100 | 6.3 | 1.75 | 12.5 | 54 | 1450 | 0.55 | 32 |
| PBG40-100A | 5.6 | 1.56 | 10 | 52 | 1450 | 0.37 | 32 |
| PBG40-125 | 6.3 | 1.75 | 20 | 46 | 1450 | 1.1 | 34 |
| PBG40-125A | 5.6 | 1.56 | 16 | 45 | 2900 | 0.75 | 33 |
| PBG40-160 | 6.3 | 1.75 | 32 | 40 | 2900 | 2.2 | 47 |
| PBG40-160A | 5.9 | 1.64 | 28 | 39 | 2900 | 1.5 | 43 |
| PBG40-160B | 5.5 | 1.53 | 24 | 38 | 2900 | 1.1 | 38 |
| PBG40-200 | 6.3 | 1.75 | 50 | 33 | 2900 | 4.0 | 74 |
| PBG40-200A | 5.9 | 1.64 | 44 | 31 | 2900 | 3.0 | 62 |
| PBG40-200B | 5.3 | 1.47 | 36 | 29 | 2900 | 2.2 | 52 |
| PBG40-250 | 6.3 | 1.75 | 80 | 28 | 2900 | 7.5 | 105 |
| PBG40-250A | 5.9 | 1.64 | 70 | 28 | 2900 | 5.5 | 98 |
| PBG40-250B | 5.5 | 1.53 | 60 | 27 | 2900 | 4.0 | 77 |
| PBG40-100(I) | 12.5 | 3.47 | 12.5 | 62 | 1450 | 1.1 | 34 |
| PBG40-100(I)A | 11 | 3.05 | 10 | 60 | 1450 | 0.75 | 31 |
| PBG40-125(I) | 12.5 | 3.47 | 20 | 58 | 1450 | 1.5 | 38 |
| PBG40-125(I)A | 11 | 3.05 | 16 | 57 | 1450 | 1.1 | 33 |
| PBG40-160(I) | 12.5 | 3.47 | 32 | 52 | 2900 | 3.0 | 56 |
| PBG40-160(I)A | 11.7 | 3.25 | 28 | 51 | 2900 | 2.2 | 47 |
| PBG40-160(I)B | 10.4 | 2.89 | 22 | 50 | 2900 | 1.5 | 43 |
| PBG40-200(I) | 12.5 | 3.47 | 50 | 46 | 2900 | 5.5 | 85 |
| PBG40-200(I)A | 11.7 | 3.25 | 44 | 45 | 2900 | 4.0 | 75 |
| PBG40-200(I)B | 10.6 | 2.94 | 36 | 44 | 2900 | 3.0 | 63 |
| PBG40-250(I) | 12.5 | 3.47 | 80 | 38 | 2900 | 11 | 145 |
| PBG40-250(I)A | 11.6 | 3.22 | 70 | 38 | 2900 | 7.5 | 95 |
| PBG40-250(I)B | 10.8 | 3.0 | 60 | 37 | 2900 | 7.5 | 94 |
| PBG40-250(I)C | 10.0 | 2.78 | 52 | 36 | 2900 | 5.5 | 88 |
| PBG50-100 | 12.5 | 3.47 | 12.5 | 62 | 1450 | 1.1 | 36 |
| PBG50-100A | 11 | 3.05 | 10 | 60 | 1450 | 0.75 | 35 |
| PBG50-125 | 12.5 | 3.47 | 20 | 58 | 1450 | 1.5 | 43 |
| PBG50-125A | 11 | 3.05 | 16 | 57 | 1450 | 1.1 | 38 |
| PBG50-160 | 12.5 | 3.47 | 32 | 52 | 2900 | 3.0 | 59 |
| PBG50-160A | 11.7 | 3.25 | 28 | 51 | 2900 | 2.2 | 51 |
| PBG50-160B | 10.4 | 2.89 | 22 | 50 | 2900 | 1.5 | 47 |
| PBG50-200 | 12.5 | 3.47 | 50 | 46 | 2900 | 5.5 | 101 |
| PBG50-200A | 11.7 | 3.25 | 44 | 45 | 2900 | 4.0 | 80 |
| PBG50-200B | 10.6 | 2.94 | 36 | 44 | 2900 | 3.0 | 68 |
| PBG50-250 | 12.5 | 3.47 | 80 | 38 | 2900 | 11 | 160 |
| PBG50-250A | 11.6 | 3.22 | 70 | 38 | 2900 | 7.5 | 115 |
| PBG50-250B | 10.8 | 3.0 | 60 | 37 | 2900 | 7.5 | 114 |
| PBG50-250C | 10.0 | 2.78 | 52 | 36 | 2900 | 5.5 | 108 |
| PBG50-100(I) | 25 | 6.94 | 12.5 | 69 | 1450 | 1.5 | 41 |
| PBG50-100(I)A | 22.3 | 6.19 | 10 | 67 | 1450 | 1.1 | 36 |
| PBG50-125(I) | 25 | 6.94 | 20 | 68 | 1450 | 3.0 | 56 |
| PBG50-125(I)A | 22.3 | 6.49 | 16 | 66 | 1450 | 2.2 | 48 |
| PBG50-160(I) | 25 | 6.94 | 32 | 63 | 1450 | 4.0 | 72 |
| PBG50-160(I)A | 23.4 | 6.5 | 28 | 62 | 1450 | 4.0 | 71 |
| PBG50-160(I)B | 21.6 | 6.0 | 24 | 58 | 1450 | 3.0 | 59 |
| PBG50-200(I) | 25 | 6.94 | 50 | 58 | 2900 | 7.5 | 108 |
| PBG50-200(I)A | 23.5 | 6.53 | 44 | 57 | 2900 | 7.5 | 107 |
| PBG50-200(I)B | 21.8 | 6.06 | 38 | 55 | 2900 | 5.5 | 100 |
| PBG50-250(I) | 25 | 6.94 | 80 | 50 | 2900 | 15.0 | 175 |
| PBG50-250(I)A | 23.4 | 6.5 | 70 | 50 | 2900 | 11.0 | 165 |
| PBG50-250(I)B | 21.6 | 6.0 | 60 | 48 | 2900 | 11.0 | 165 |
| PBG50-315(I) | 25 | 6.94 | 125 | 40 | 2900 | 30.0 | 310 |
| PBG50-315(I)A | 23.7 | 6.58 | 113 | 40 | 2900 | 22.0 | 245 |
| PBG50-315(I)B | 22.5 | 6.25 | 101 | 39 | 2900 | 18.5 | 215 |
| PBG50-315(I)C | 20.6 | 5.72 | 85 | 38 | 2900 | 15.0 | 195 |
| PBG65-100 | 25 | 6.94 | 12.5 | 69 | 1450 | 1.2 | 46 |
| PBG65-100A | 22.3 | 6.19 | 10 | 67 | 1450 | 1.1 | 41 |
| PBG65-125 | 25 | 6.94 | 20 | 68 | 1450 | 3.0 | 58 |
| PBG65-125A | 22.3 | 6.19 | 16 | 66 | 1450 | 2.2 | 49 |
| PBG65-160 | 25 | 6.94 | 32 | 63 | 1450 | 4.0 | 75 |
| PBG65-160A | 23.4 | 6.5 | 28 | 62 | 1450 | 4.0 | 75 |
| PBG65-160B | 21.6 | 6.0 | 24 | 58 | 1450 | 3.0 | 63 |
| PBG65-200 | 25 | 6.94 | 50 | 58 | 2900 | 7.5 | 107 |
| PBG65-200A | 23.5 | 6.53 | 44 | 57 | 2900 | 7.5 | 107 |
| PBG65-200B | 21.8 | 6.06 | 38 | 55 | 2900 | 5.5 | 100 |
| PBG65-250 | 25 | 6.94 | 80 | 50 | 2900 | 15.0 | 180 |
| PBG65-250A | 23.4 | 6.5 | 70 | 50 | 2900 | 11.0 | 170 |
| PBG65-250B | 21.6 | 6.0 | 60 | 49 | 2900 | 11.0 | 170 |
| PBG65-315 | 25 | 6.94 | 125 | 40 | 2900 | 30. | 320 |
| PBG65-315A | 23.7 | 6.58 | 113 | 40 | 2900 | 22.0 | 255 |
| PBG65-315B | 22.5 | 6.25 | 101 | 39 | 2900 | 18.5 | 225 |
| PBG65-315C | 20.6 | 5.72 | 85 | 38 | 2900 | 15.5 | 205 |
| PBG65-100(I) | 50 | 13.9 | 12.5 | 73 | 1450 | 3.0 | 63 |
| PBG65-100(I)A | 44.7 | 12.5 | 10 | 72 | 1450 | 2.2 | 53 |
| PBG65-125(I) | 50 | 13.9 | 20 | 72.5 | 1450 | 5.5 | 99 |
| PBG65-125(I)A | 45 | 12.5 | 16 | 71 | 1450 | 4.0 | 78 |
| PBG65-160(I) | 50 | 13.9 | 32 | 71 | 1450 | 7.5 | 103 |
| PBG65-160(I)A | 46.7 | 13.0 | 28 | 70 | 1450 | 7.5 | 103 |
| PBG65-160(I)B | 43.3 | 12.0 | 24 | 69 | 1450 | 5.5 | 97 |
| PBG65-200(I) | 50 | 13.9 | 50 | 67 | 2900 | 15.0 | 176 |
| PBG65-200(I)A | 47 | 13.1 | 44 | 66 | 2900 | 11.0 | 166 |
| PBG65-200(I)B | 43.5 | 12.1 | 38 | 65 | 2900 | 7.5 | 114 |
| PBG65-250(I) | 50 | 13.9 | 80 | 59 | 2900 | 22.0 | 235 |
| PBG65-250(I)A | 46.7 | 13.0 | 70 | 59 | 2900 | 18.5 | 205 |
| PBG65-250(I)B | 43.3 | 12.0 | 60 | 58 | 2900 | 15.0 | 180 |
| PBG65-315(I) | 50 | 13.9 | 125 | 54 | 2900 | 34.0 | 350 |
| PBG65-315(I)A | 46.5 | 12.9 | 110 | 54 | 2900 | 30.0 | 355 |
| PBG65-315(I)B | 44.5 | 12.4 | 100 | 53 | 2900 | 30.0 | 335 |
| PBG65-315(I)C | 41 | 11.4 | 85 | 51 | 2900 | 22.0 | 270 |
| PBG80-100 | 50 | 13.9 | 12.5 | 73 | 1450 | 3.0 | 63 |
| PBG80-100A | 44.7 | 12.4 | 10 | 72 | 1450 | 2.2 | 54 |



滬公網安備 31011402006816號
滬ICP備11032781號